The ANSWER is here
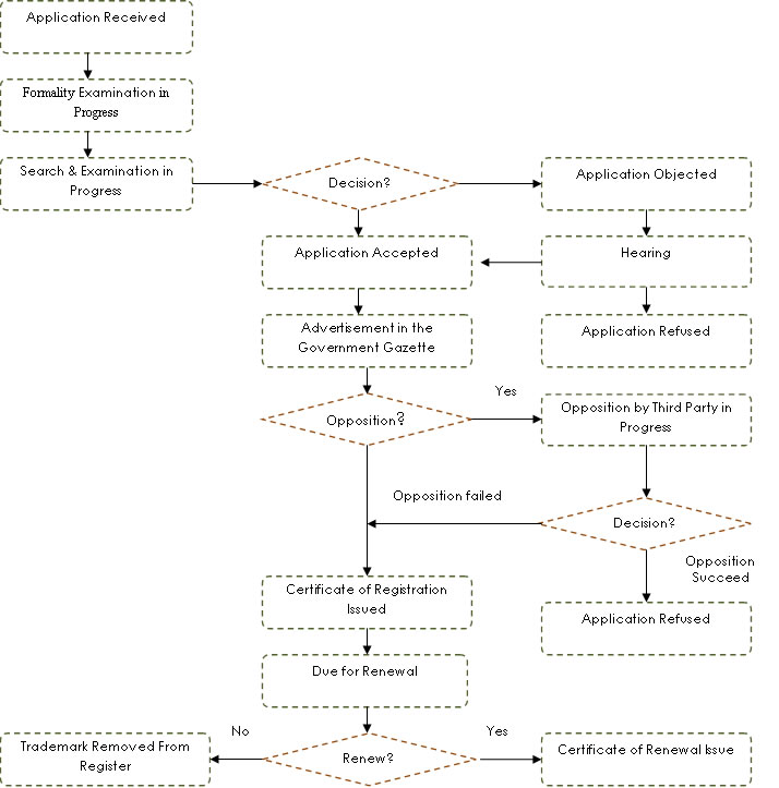
How does the flowchart show in the whole process?